首页 > 基金 > 内容
丘栋荣或将离职?基金公司最新回应
2024-05-11 09:29:54来源:上海证券报微信公众号
分享到:

市场关于丘栋荣即将离开中庚基金的传闻,有了最新进展。


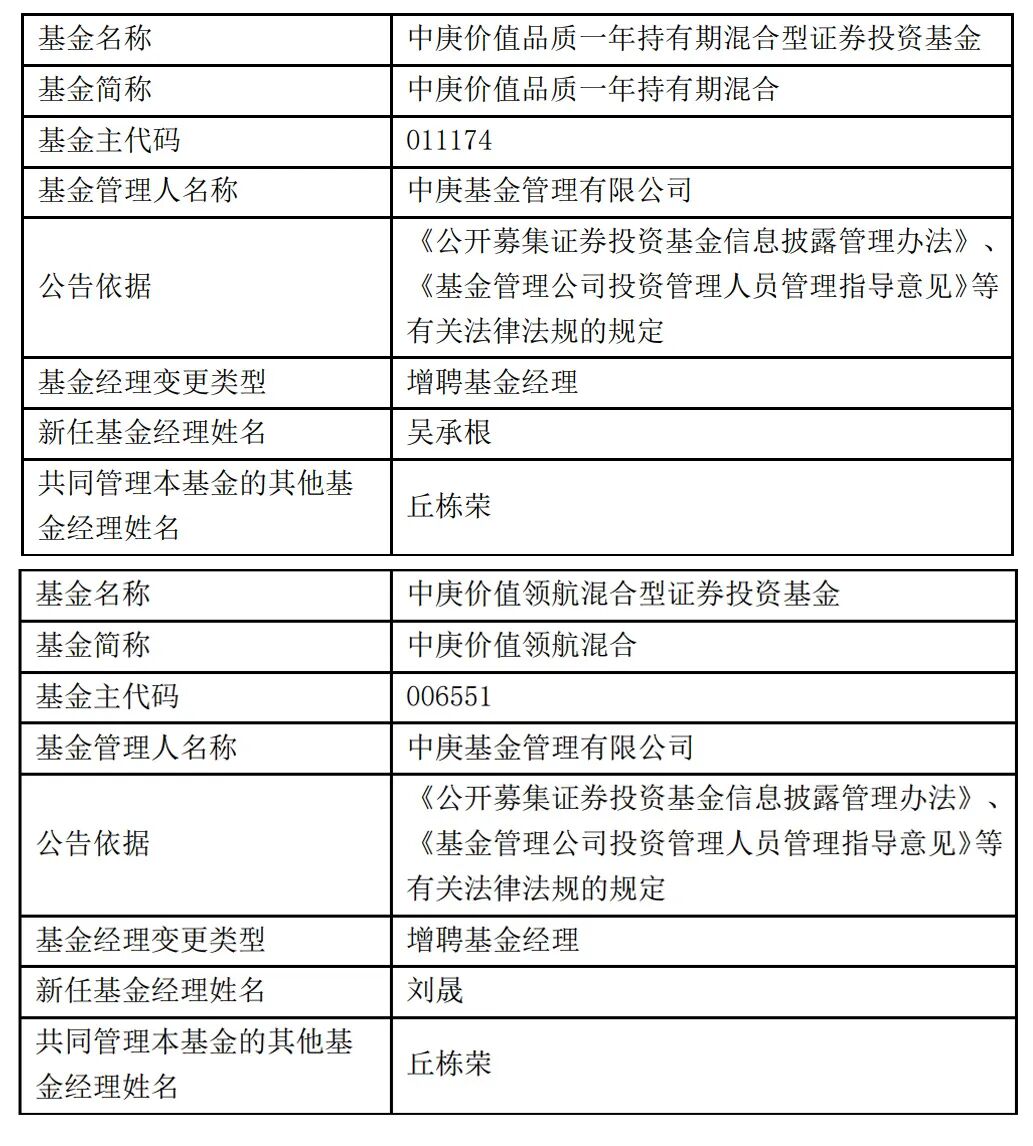
5月11日,中庚基金发布公告称,增聘吴承根为中庚价值品质一年持有期混合的基金经理、增聘刘晟为中庚价值领航混合基金经理。而这两只基金原先均为丘栋荣独立管理。



为何会增聘基金经理?中庚基金人士表示,这样的安排,可以最大化体现投研人才的阿尔法,也让投研团队中的每个人(包括基金经理、研究员)更好地发挥投研体系化发展的效能。


至于丘栋荣会否离职,该人士对记者表示,若后续有进一步安排,公司将及时发布公告,请以公告为准,其他非官方途径获取的信息请勿轻信或任意揣测。


丘栋荣会否离职?


近期,对于丘栋荣会否从中庚基金离职的传言,在业内传得沸沸扬扬。有业内人士质疑,丘栋荣目前共管理5只基金,数量不算太多,如今却集中增聘两位基金经理,后续是否即将传来其离职的消息?


对此,中庚基金人士表示,经过公司管理层、投研团队核心成员审慎思考与商议,决定扩大基金经理队伍,进一步提升他们的投资管理能力与边界,以长效机制拥抱行业的高质量发展。关于近期的相关传闻内容,公司后续将及时发布公告。


2018年,丘栋荣加入中庚基金,现任中庚基金管理有限公司副总经理兼首席投资官。截至今年一季度末,其管理的公募基金规模超百亿元。企查查数据显示,丘栋荣持有中庚基金近10%的股权,是第四大股东。


值得注意的是,他目前管理着5只产品,而中庚基金现存产品总计6只,他一人就撑起了公司主要的公募基金管理规模。


业内人士认为,倘若丘栋荣的离职传闻坐实,一些看重他个人口碑的资金可能会流出一部分。不过,中庚基金的低估值价值投资策略体系,已经打下了投研根基,倘若丘栋荣真的离职,后续人才方面或不至于青黄不接。


资料显示,此次增聘的两位基金经理,均是中庚基金低估值价值投资策略体系下自主培养的人才。


其中,吴承根有12年证券从业经验,曾任中航信托信托助理、初级信托经理、信托经理、投资经理等职务。2019年1月,他加入中庚基金,担任固定收益部投资经理。


刘晟也拥有近9年证券从业经验,历任太平资管研究部研究员、汇丰晋信基金投资部研究员。2018年7月,他加入中庚基金,先后担任研究员、投资经理助理、投资经理。目前,他担任公司投资部研究部总监、基金经理。


据悉,中庚基金2018年成立时有近20人的投研团队,目前已逐渐发展至近40人,投研人数占公司总人数的近一半。研究覆盖面也在不断拓展,现有TMT、制造、周期、金融地产、消费、医药等行业研究小组,以及量化、固收、交易等专业团队。


“去明星化”进行时


近年来,部分基金公司一度热衷打造明星基金经理,借此实现公司管理规模的持续扩大。然而,一旦这些基金经理离任,旗下产品的部分持有人也会随之离场。明星基金经理的“双刃剑”效应逐渐凸显。


对此,排排网财富管理合伙人姚旭升表示,基金公司通过打造明星基金经理,能建立起强大的营销号召力,实现规模的快速增长。但明星基金经理的卸任会导致很多“慕名而来”的投资人赎回相关产品,这不但会造成基金公司的管理规模缩水,一些集中赎回的情况也可能对产品净值产生负面冲击。


证监会今年发布的《关于加强证券公司和公募基金监管加快推进建设一流投资银行和投资机构的意见(试行)》中提到,要强化公募基金投研核心能力建设,完善投研能力评价指标体系,摒弃明星基金经理现象,强化“平台型、团队制、一体化、多策略”投研体系建设。


有基金公司高管对记者表示,公司虽然也有明星基金经理,但在公司长期规划,以及行业高质量发展的双重引导下,他们早已主动弱化了这方面的宣传。


“一方面,我们以动画IP形象代替真人对外发声,避免人才流动的不可控性,以及明星光环的‘双刃剑’效应;另一方面,我们今年也加强了对权益团队的整体性打造,一个公司的权益能力强不能仅靠一人,或是‘第一梯队’的几位曾经获奖的基金经理。长期来看,投研实力的优化还是要靠整个平台实力的提升,目前公司已有一批‘第二梯队’的‘90后’基金经理开始崭露头角,这很令人欣喜。”该高管称,“去明星化”的措施,是这两年很多基金公司的重点改进方向之一。

责编:蒋烨欢   校对:张   宇   图编:周   洋

审读:朱建华   监制:张晓光   签发:潘林青



中方信富公众号
更多资讯关注
中方信富公众号
图片
推荐内容