首页 > 股票 > 内容
大盘,深V!刚刚,税收有变
2023-08-22 17:54:18来源:上海证券报微信公众号
分享到:

8月22日,A股市场午后反转,沪深两市成交额重返8000亿元上方。截至收盘,沪指涨0.88%报3120.33点,深成指涨0.53%报10374.73点,创业板指微涨0.09%报2086.94点,科创50指数涨约1%。



盘面上看,数据要素概念火爆,算力、信创、云计算概念等活跃,保险、券商、银行板块集体拉升,传媒、半导体、建筑、地产、煤炭、有色等板块均上扬,环保、家居、医疗保健、纺织服装、医药板块等下挫。


北向资金盘中呈流出态势,全天净卖出63.78亿元,已连续12个交易日减仓。


中信建投首席分析师丁鲁明统计了历史上单周外资净卖出超300亿元的案例,分别为2020年3月、2020年7月、2022年3月、2022年10月。从外资首次卖出300亿当日收盘计算此后半年的沪深300涨幅分别为19%、18%、-6%、9%,四次平均涨幅10%。“四次外资单周显著流出都为市场带来了短期更有吸引力的买入机会,本次行情预计也将延续历史规律。”


证券市场,税收有变化!


8月22日下午,财政部、税务总局、国家发展改革委、中国证监会等部门针对多项证券市场相关税收发布政策。详情如下:


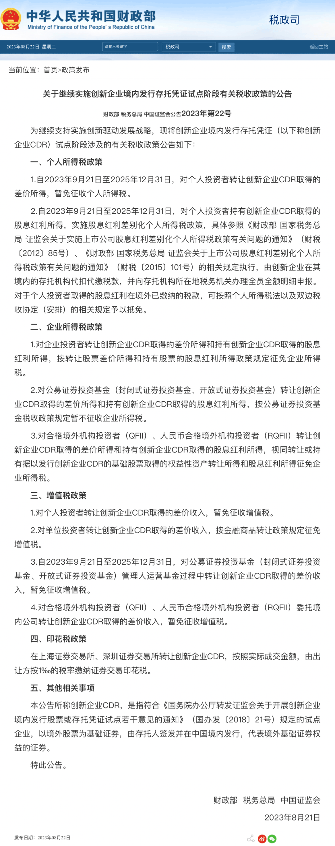
据财政部8月22日消息,财政部、税务总局、中国证监会发布关于继续实施创新企业境内发行存托凭证试点阶段有关税收政策的公告,涉及个人所得税政策、企业所得税政策、增值税政策、印花税政策四方面有关税收政策,在印花税政策方面,提出在上海证券交易所、深圳证券交易所转让创新企业CDR,按照实际成交金额,由出让方按1‰的税率缴纳证券交易印花税。


全文如下:



据财政部8月22日消息,财政部、税务总局发布关于支持货物期货市场对外开放有关增值税政策的公告,提出对经国务院批准对外开放的货物期货品种保税交割业务,暂免征收增值税。


全文如下:



据财政部8月22日消息,为继续支持企业创新发展,财政部、税务总局发布关于延续实施上市公司股权激励有关个人所得税政策的公告。


全文如下:



据财政部8月22日消息,财政部、税务总局、国家发展改革委、中国证监会发布关于延续实施创业投资企业个人合伙人所得税政策的公告。


全文如下:



据财政部8月22日消息,财政部、税务总局、中国证监会发布关于延续实施沪港、深港股票市场交易互联互通机制和内地与香港基金互认有关个人所得税政策的公告,提出对内地个人投资者通过沪港通、深港通投资香港联交所上市股票取得的转让差价所得和通过基金互认买卖香港基金份额取得的转让差价所得,继续暂免征收个人所得税


全文如下:



据财政部8月22日消息,财政部、税务总局、中国证监会发布关于延续实施支持原油等货物期货市场对外开放个人所得税政策的公告,对境外个人投资者投资经国务院批准对外开放的中国境内原油等货物期货品种取得的所得,暂免征收个人所得税


全文如下:


责编:郭晨希   校对:冯雯君   图编:赵雁旎

审读:朱建华   监制:张晓光   签发:林艳兴

版权声明

上海证券报微信保留本作品的所有权利,未经书面授权,任何单位或个人不得转载、摘编、链接或以其他方式复制发表,否则将被依法追究法律责任。

微信热线:王老师 021-38967805;版权合作:范老师 021-38967792。


中方信富公众号
更多资讯关注
中方信富公众号
图片
推荐内容